Hinweis
Zum Ende springen, um den vollständigen Beispielcode herunterzuladen.
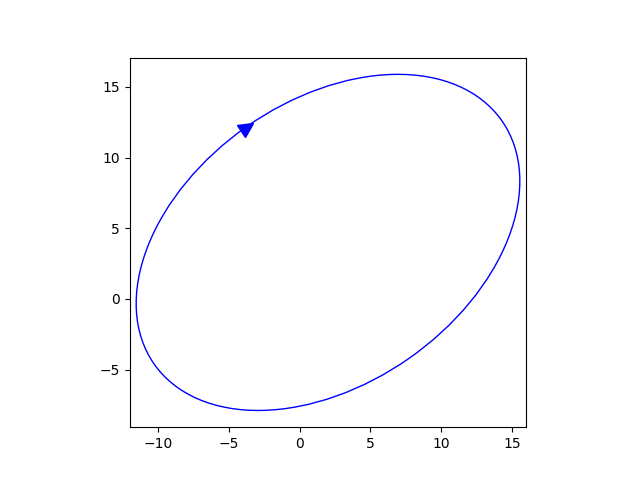
Ellipse mit Orientierungspfeil-Demo#
Diese Demo zeigt, wie man eine Ellipse mit einem Orientierungspfeil (im oder gegen den Uhrzeigersinn) zeichnet. Vergleichen Sie dies mit dem Ellipse Collection Beispiel.
import matplotlib.pyplot as plt
from matplotlib.markers import MarkerStyle
from matplotlib.patches import Ellipse
from matplotlib.transforms import Affine2D
# Create a figure and axis
fig, ax = plt.subplots(subplot_kw={"aspect": "equal"})
ellipse = Ellipse(
xy=(2, 4),
width=30,
height=20,
angle=35,
facecolor="none",
edgecolor="b"
)
ax.add_patch(ellipse)
# Plot an arrow marker at the end point of minor axis
vertices = ellipse.get_co_vertices()
t = Affine2D().rotate_deg(ellipse.angle)
ax.plot(
vertices[0][0],
vertices[0][1],
color="b",
marker=MarkerStyle(">", "full", t),
markersize=10
)
# Note: To reverse the orientation arrow, switch the marker type from > to <.
plt.show()

Referenzen
Die Verwendung der folgenden Funktionen, Methoden, Klassen und Module wird in diesem Beispiel gezeigt