Hinweis
Zum Ende springen, um den vollständigen Beispielcode herunterzuladen.
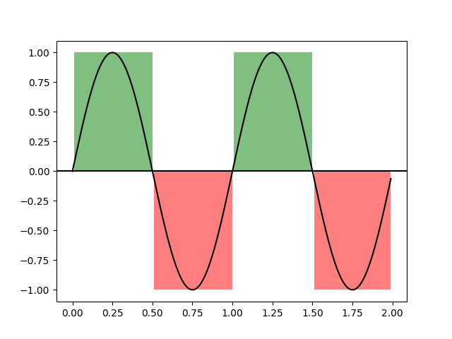
Schattierungsbereiche, die durch eine logische Maske mit fill_between definiert werden#
import matplotlib.pyplot as plt
import numpy as np
t = np.arange(0.0, 2, 0.01)
s = np.sin(2*np.pi*t)
fig, ax = plt.subplots()
ax.plot(t, s, color='black')
ax.axhline(0, color='black')
ax.fill_between(t, 1, where=s > 0, facecolor='green', alpha=.5)
ax.fill_between(t, -1, where=s < 0, facecolor='red', alpha=.5)
plt.show()

Referenzen
Die Verwendung der folgenden Funktionen, Methoden, Klassen und Module wird in diesem Beispiel gezeigt