Erste Schritte#

Schnellstart zur Installation#

Installieren mit pip

pip install matplotlib

Installieren mit conda

conda install -c conda-forge matplotlib

Weitere Details finden Sie im Installationshandbuch.

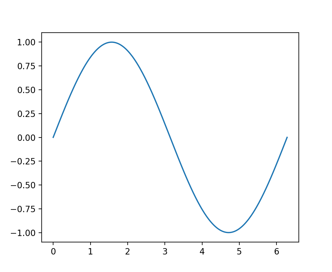
Erster Plot erstellen#

Hier ist ein minimales Beispiel für einen Plot

import matplotlib.pyplot as plt
import numpy as np

x = np.linspace(0, 2 * np.pi, 200)
y = np.sin(x)

fig, ax = plt.subplots()
ax.plot(x, y)
plt.show()

(Quellcode, 2x.png, png)

Wenn kein Plot angezeigt wird, überprüfen Sie bitte die Fehlerbehebung.

Wo geht es weiter#

  • Schauen Sie sich Plot-Typen an, um einen Überblick über die Arten von Plots zu erhalten, die Sie mit Matplotlib erstellen können.

  • Lernen Sie Matplotlib von Grund auf im Schnellstart-Leitfaden kennen.