matplotlib.axes.Axes.secondary_yaxis#

Axes.secondary_yaxis(location, functions=None, *, transform=None, =**kwargs)[Quelle]#

Fügt eine zweite Y-Achse zu diesem Axes hinzu.

Wenn wir zum Beispiel eine zweite Skala für die auf der Y-Achse geplotteten Daten haben möchten.

Parameter:
location{'top', 'bottom', 'left', 'right'} oder float

Die Position für die sekundäre Achse. Strings können 'top' oder 'bottom' für orientation='x' und 'right' oder 'left' für orientation='y' sein. Ein Float gibt die relative Position auf den Eltern-Achsen an, an der die neue Achse platziert werden soll, wobei 0,0 unten (oder links) und 1,0 oben (oder rechts) ist.

functions2-Tupel von func oder Transform mit einem Inversen

Wenn es sich um ein 2-Tupel von Funktionen handelt, gibt der Benutzer die Transformationsfunktion und ihre Inverse an. D. h. functions=(lambda x: 2 / x, lambda x: 2 / x) wäre eine reziproke Transformation mit einem Faktor von 2. Beide Funktionen müssen Numpy-Arrays als Eingabe akzeptieren.

Der Benutzer kann auch direkt eine Unterklasse von transforms.Transform angeben, solange diese eine Inverse besitzt.

Siehe Sekundäre Achse für Beispiele zur Erstellung dieser Konvertierungen.

transformTransform, optional

Wenn angegeben, wird *location* relativ zu dieser Transformation (in Richtung der Achse) und nicht zur Achse der Eltern platziert. D. h. eine sekundäre X-Achse verwendet die bereitgestellte Y-Transformation und die X-Transformation der Eltern.

Hinzugefügt in Version 3.9.

Gibt zurück:
axaxes._secondary_axes.SecondaryAxis
Andere Parameter:
**kwargsAxes properties.

Andere verschiedene Achsen-Parameter.

Warnung

Diese Methode ist ab Version 3.1 experimentell, und die API kann sich ändern.

Beispiele

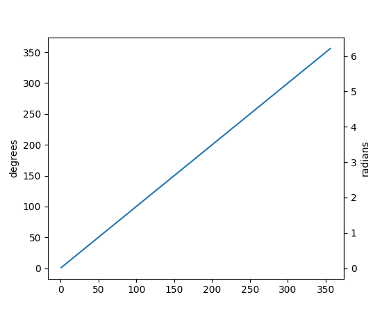
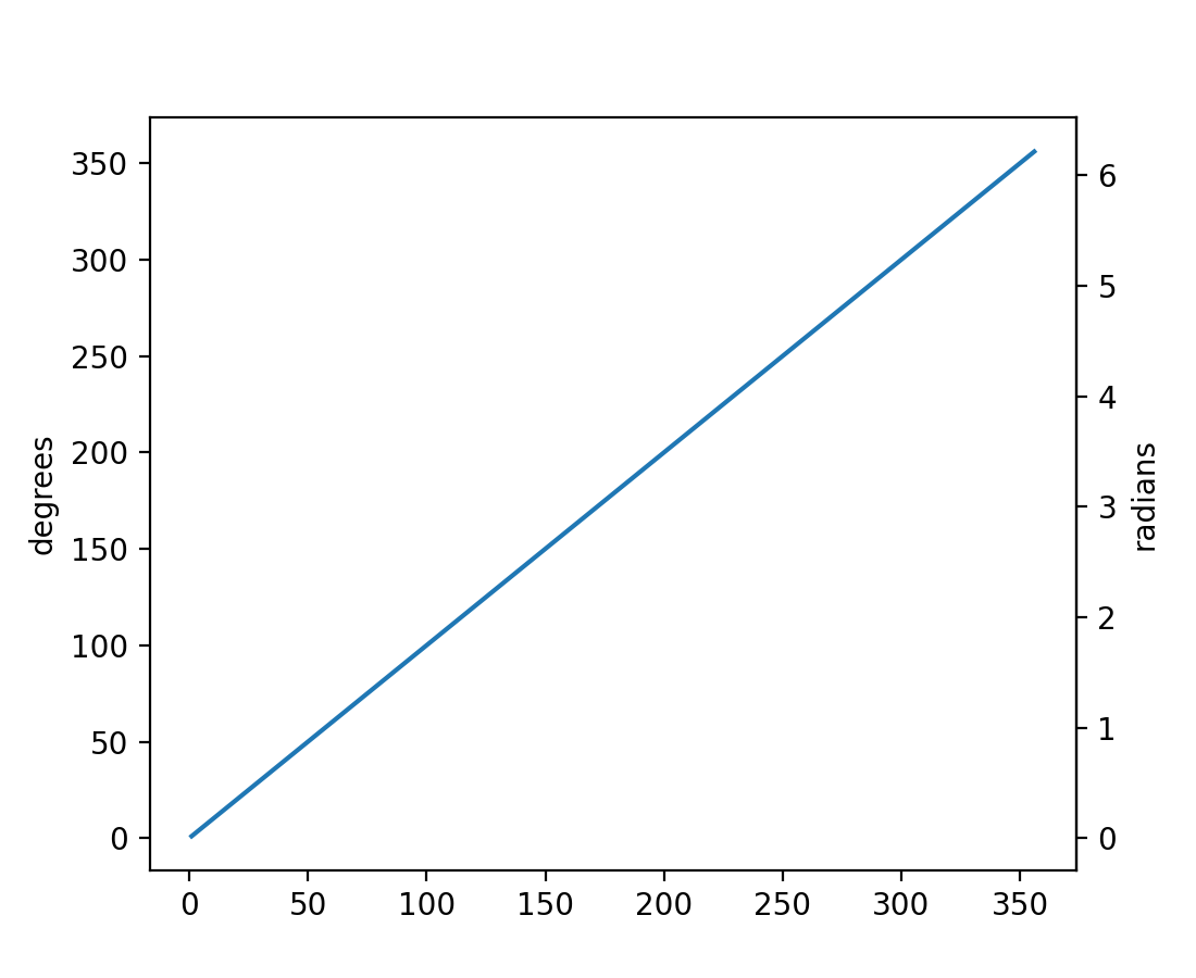
Fügt eine sekundäre Achse hinzu, die von Radiant in Grad umwandelt

(Quellcode, 2x.png, png)

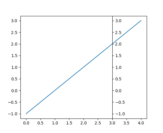
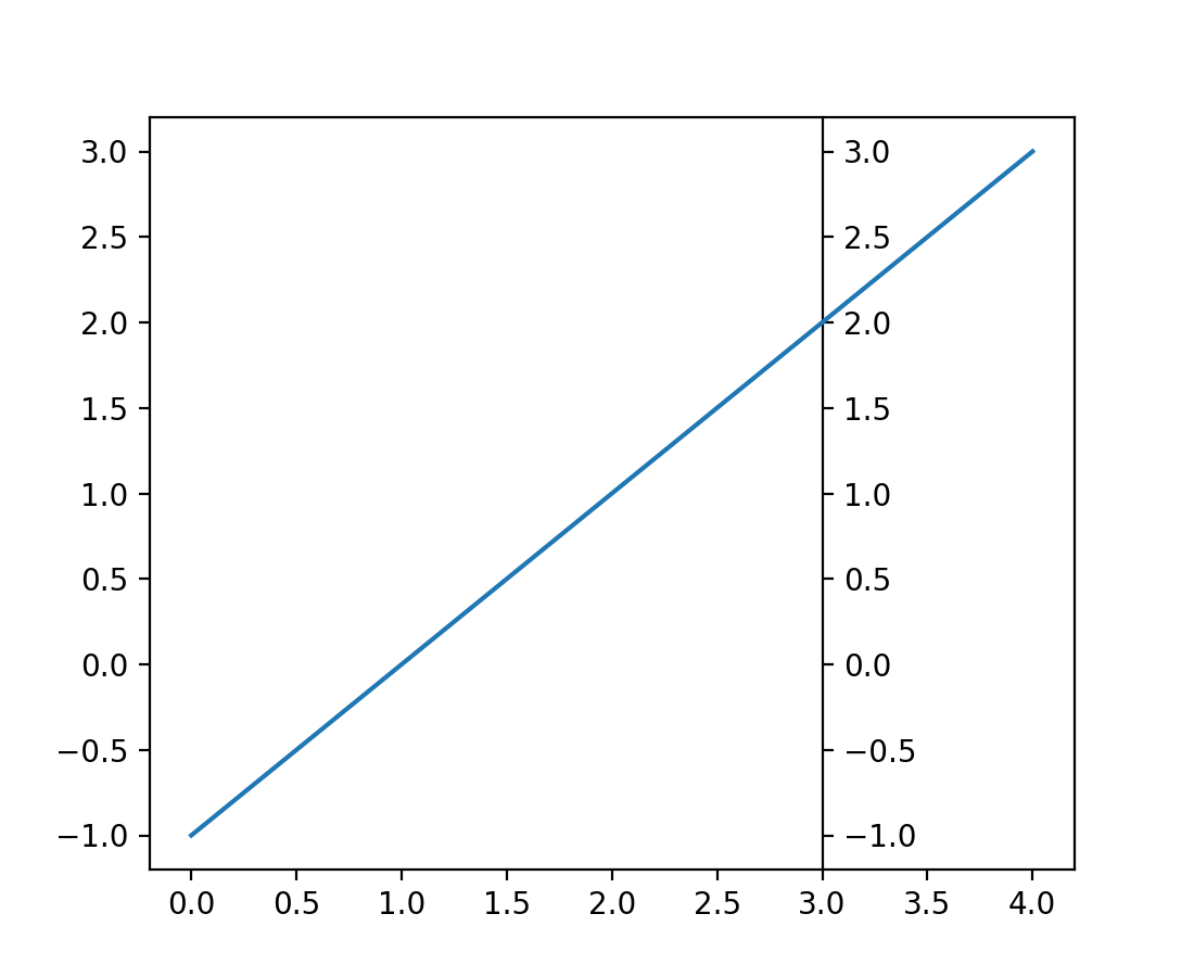
Um eine sekundäre Achse relativ zu Ihren Daten hinzuzufügen, können Sie eine Transformation an die neue Achse übergeben.

(Quellcode, 2x.png, png)

Beispiele mit matplotlib.axes.Axes.secondary_yaxis#

Sekundäre Achse

Sekundäre Achse